10月7日下午,无锡至江阴城际轨道交通工程(下称“锡澄线”)在马镇站正式启动试运行,拉开了为期3个月的空载试运行帷幕,标志着锡澄线进入了开通运营“倒计时”阶段。


随着站台上试运行指令员放下手势,编号为S111的锡澄线列车缓缓驶出马镇站,朝着江阴方向驶出,开启了新一阶段的“旅程”。



“小红”正式试运行跑起来了,倒计时正式开始,锡澄线就要来啦。
“空载试运行”为何如此重要?
空载试运行是线路开通初期运营前的一个重要节点,既是对地铁建设工程质量的检验,又是对运营组织方案、规章制度、部门协作能否满足地铁运营需要的检验。
试运行、初期运营和正式运营是轨道交通线路建成投入使用的三个必经阶段。
此次空载试运行将分成三个阶段,时间持续3个月,这段试运行时期,通常被称作轨道交通的“跑图期”,也就是按照正常载客时预定的运行图开始空载“试跑”。
锡澄线试运行时间从2023年10月7日至2024年1月6日,分为人机磨合、贯通运行、模拟初期运营三个阶段。
第一阶段全日运行阶段6:30—19:30,运行交路是江阴外滩站至马镇站,行车间隔12分钟。
第二阶段全日运行阶段6:00—21:00,运行交路是江阴外滩站至南方泉站,贯通交路行车间隔最小16.5分钟。
第三阶段全日运行阶段5:30—23:00,运行交路是江阴外滩站至南方泉站,贯通交路行车间隔最小10分钟。


无锡地铁集团锡澄线相关负责人介绍,试运行主要检验列车的操纵、故障处置,调度、车站进路排列及对列车间隔的卡控熟练程度。同时,反复核验车辆、信号、站台门等系统稳定性及运营人员应急处置能力,同时,检验时刻表的有效性,确保在近百天的空载试运行期将新线各项运行功能调配到“最佳状态”。

作为无锡首条市域轨道交通,锡澄线开通后将与地铁1号线衔接,实现从“太湖边”无锡地铁1号线南泉站到“长江口”锡澄线江阴外滩站的贯通运行。
锡澄线自开工以来就备受关注
大事记
2021年3月
锡澄线全线铺开施工。
2021年6月26日
锡澄线盾构顺利始发。
2021年9月10日
无锡至江阴城际轨道交通工程汽车客运站最后一段顶板顺利浇筑,锡澄线首站封顶。
2022年11月9日
锡澄线江阴高铁站至南闸站盾构区间右线顺利贯通。
2022年11月12日
锡澄线与无锡地铁1号线高架段正式连通。
2022年12月27日
锡澄线正式迈入铺轨、机电安装等站后工程施工新阶段。
2022年12月29日
锡澄线首列车入驻无锡地铁西漳车辆段;锡澄线列车全面进入车辆调试、系统联调阶段。
2023年2月10日
锡澄线首列车上线调试。
2023年3月
锡澄线站点命名正式确定。
2023年4月30日
锡澄线正式启动贯通动车调试。
2023年5月12日
锡澄线首调段热滑成功。
2023年6月7日
锡澄线与地铁1号线贯通运营动车调试正式启动,列车上线调试全面展开。
2023年8月9日
锡澄线全线热滑试验圆满完成。
2023年9月6日
锡澄线正式开启与无锡地铁1号线的贯通运行调试。


值得一提的是,9月26日—28日在无锡至江阴城际轨道交通工程暨锡澄线项目召开工程验收会上,由来自国内15位轨道交通行业专家组成的专家验收组对锡澄线进行项目工程验收专业把控,经专业组分组讨论及各组汇总验收委员会讨论,形成正式验收意见。
各验收组一致认为,该工程各项验收内容均按照设计及验收标准规范施工,实体质量合格、外观质量良好、资料齐全,同意无锡至江阴城际轨道交通工程通过项目工程验收。
该验收拉响了锡澄线空载试运行的序幕。

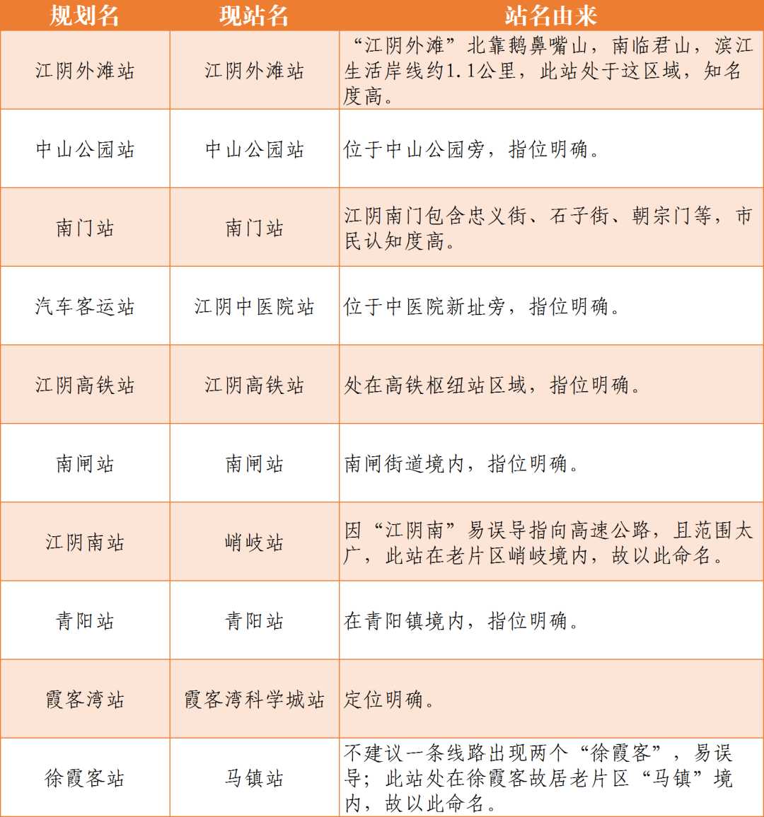
今年3月,锡澄线站点命名正式确定由北向南分别是:江阴外滩站、中山公园站、南门站、江阴中医院站、江阴高铁站、南闸站、峭岐站、青阳站、霞客湾科学城站(预留)、马镇站。
让我们来看看这些站名的变化和由来

锡澄线全长30.4km,设车站10座,是无锡首条市域轨道交通。作为无锡市域南北走廊重要联系线路,其高架站、地下站、坡道以及弯道较多,对列车的各项性能要求较高。
列车使用“车辆—电网”双向变流技术,将制动能量进一步回收,在保证列车平稳运行的同时较既有线列车节能30%,体现了更快速、更智慧、更绿色、更节能等特点。
让我们一起期待无锡至江阴城际轨道交通“通江达湖”的那一天吧。如果锡澄线通车运行,你第一站想去哪儿呢?
