无锡菜
特色只是甜吗?
在无锡
小笼包为什么叫小笼馒头?
江苏有一家不预约就吃不到的苍蝇馆子
就在咱无锡!




最近
无锡热闹非凡
多位美食博主打卡无锡美食
掀起一阵“寻味无锡”的热潮
![]()
![]()
![]()
今天
一起跟随美食博主们的镜头
解锁无锡美食背后的故事
🤗🥢🥄🥣🥗
无锡菜
隶属于中国八大菜系中的苏菜系
历来被各路食客贴上“甜”的标签

尽管无锡人认为无锡菜并非只有甜
而是咸中带甜
但对于其他人来讲
还是免不了感叹一句
“我的天!怎么这么甜!”

外地游客评价无锡菜:
“无锡什么菜都是甜的!”
“这里的水煮牛肉也是甜的!”
“无锡的小笼馒头太齁甜了!”
无锡菜真的只是甜吗
跟着博主“老谢的饭局”吃顿无锡菜
彻底颠覆这种“刻板印象”
哈哈哈
无锡菜是真的喜欢放糖
甜辣,酸甜,咸甜
包括提鲜也会放一点糖
元代时期的无锡菜谱《云林堂饮食制度集》中,就有多道菜运用了蜜、糖、甜酒等甜味调剂,如烧猪肉、蜜酿蝤蛑、蜜酿红丝粉、熟灌藕、糖馒头、烧鹅和黄雀等。看来,甜,早已是无锡菜的常规操作了。
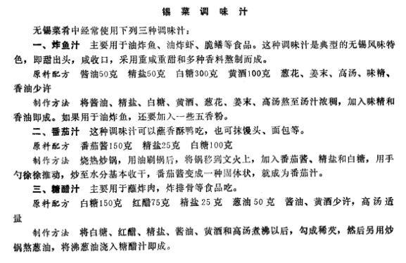
无锡人有多爱甜味呢?1999年,由刘宝家等人编制的《食品加工技术、工艺和配方大全》,曾提到过无锡菜里常用的几种调味汁。看看这几种调味汁所用到的材料,就大概知道无锡人有多爱甜了。

当无锡大厨们面对外来食客各种关于无锡菜甜的调侃时,他们总是解释说:“无锡菜不止有甜,我们无锡菜骨子里是咸的!”
事实上,这种说法不仅不是无稽之谈,反倒是点出了无锡菜自古以来的风味特色。这种风味特色,叫作“甜出头,咸收口”,即第一口尝到的是清晰的甜味,经过细细品尝就会品出咸味。这种甜中带咸的味道,才是无锡菜的精髓所在。
美食博主“老谢”的打卡
彻底打破了“无锡菜只是甜”的印象
视频中
他品尝的脆鳝、蟹黄面等经典无锡老菜
都并非“一甜到底”
“甜中有咸,咸中有鲜”
同样美味的美食
在无锡当然不能错过
无锡小笼包
无锡小笼包?
无锡“小笼馒头”?
还有汤包......

无锡小笼包
本地人又称“小笼馒头”
1935年
崇安寺“皇亭小吃”一位名叫祝大三的商贩
因摊位面积有限放弃大笼
改用小笼蒸制
“小笼馒头”便流传开来

与别处不同
无锡的小笼包
面粉四斤 猪精肉五斤 白糖一斤
吃法也颇有讲究
先咬开一个小口,吮吸鲜甜的汤汁
再蘸上香醋,搭配姜丝
一口下去,鲜甜在舌尖绽放



还记得
总台春晚无锡分会场的年夜饭画面吗?
没错
咱们的小笼包就是妥妥的C位

哇,这么多美食
又甜又鲜还好看
禧宝已逐渐上头
在无锡
解锁美食的姿势多种多样
除了老牌名店、知名连锁店外
不少苍蝇馆子
有着最接地气、地道的那口
“记忆中的味道”
前不久
#江苏有一家不预约就吃不到的苍蝇馆子#
冲上热搜
把全国吃货的魂都勾走了!

在“达哥在上海”的多条视频里
博主对各种无锡美味疯狂安利
油爆虾、梅汁排条
糖醋带鱼、香菜腰片
雪菜鱿鱼、白糖拌面




筷子一夹,酱汁拉丝
这份美味,无锡人秒懂
评论区也很热闹
“无锡人吃甜,是祖传技能吧!”
“为了这口酱油,我愿意排队三小时!”
“苍蝇馆子?明明是‘宝藏御膳房’”!
写到这里
禧宝已经很饿了
稻香菜场的小馄饨
惠山古镇的豆腐花
路边摊的梅花糕
小区街角的鸡汁大饼
......
每个人心中
都有自己的“美食最爱”

人间烟火气,最抚凡人心!
大家有什么美食或餐馆的推荐?
给禧宝留言呀
