为贯彻落实党中央国务院关于推动大规模设备更新和消费品以旧换新决策部署,优化老年产品用品供需衔接,激发银发经济新动能,根据《关于组织实施2025年居家适老化改造产品“焕新”行动的通知》(苏民养老〔2025〕2号)要求,现就全市范围组织实施2025年居家适老化改造“焕新”行动通知如下。
补贴对象
江阴市内常住老年人(60周岁及以上常住老年人家庭)
对已经享受过政府购买居家适老化改造服务补贴的困难老年人及家庭,可按本年度补贴标准继续享受政策,但购买产品与以往配置产品不得重复。
同一房屋或老年人不可同时享受居家适老化改造和家装家居、旧房装修两类补贴政策。
补贴标准
老年人家庭自付70%,政府补贴30%,补贴上限为每户累计15000元。
一户一补:同一处老年人居住房产对应购置适老化改造产品本年度只能申请一次补贴。同一老年人购买不同适老辅具,本年度可分次申请补贴。
申请补贴流程
申请购置
通过“江苏民政”微信公众号—“微服务”—“居家适老化改造”移动端应用,或“苏服办”APP—“居家适老化改造”移动端应用提出购置申请,按要求上传①老年人身份证、②拟改造住房的房产证明(不动产权证、宅基地权属证、购房协议或村居居住等相关证明)、③改造申请承诺书。(老年人租住他人房屋或居住子女、亲属房屋的,如申请居家适老化改造,还需获得所居住房屋产权人的授权。)
对只购买适老辅具的老年人,上传本人①身份证、②老年人购买适老辅具申请承诺书即可。

对接需求
申请居家适老化改造的老年人家庭在市民政局公布的服务企业中自主选择,对接服务需求。双方确定具体改造事项,制定改造方案,约定开工完工时间,签订合同后可实施改造。
上传资料
验收合格确认后,由服务企业向县级民政部门提出完工申请。通过“居家适老化改造”服务企业端系统应用上传以下材料: ①合同、②购置物品清单、③房屋改造前水印照片及定位、④改造后水印照片及定位;⑤发票和老年人家庭自付部分支付凭证、⑥验收合格确认单、⑦申领补贴承诺书、⑧改造企业申领补贴银行账号信息。
审核拨付
民政部门在5个工作日内对补贴申领材料进行线上审核,经审核符合补贴条件的,应尽快将补贴资金拨付至改造企业银行账号,或与老年人家庭进行报销结算。
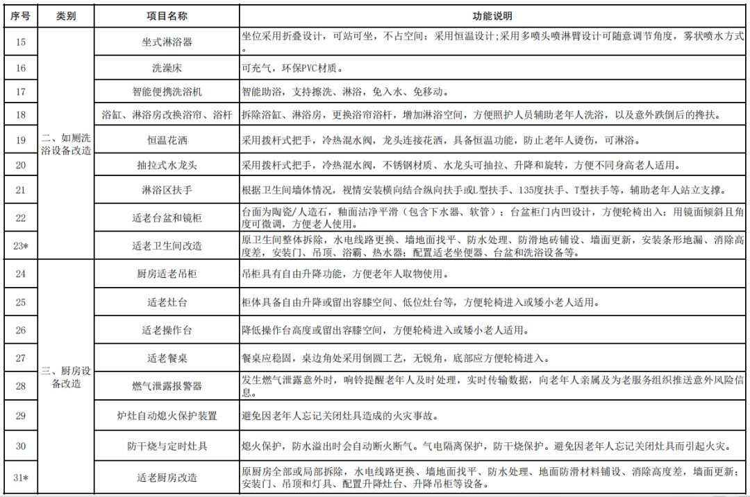
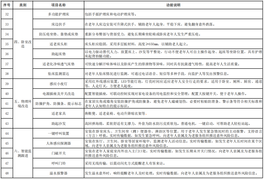
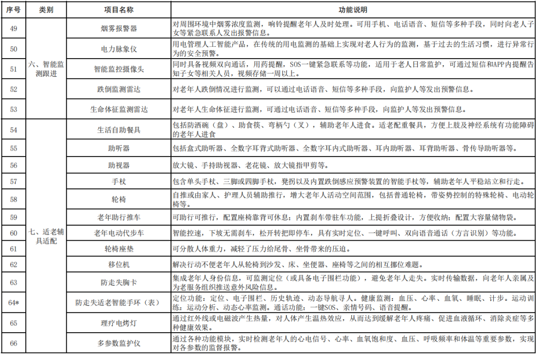
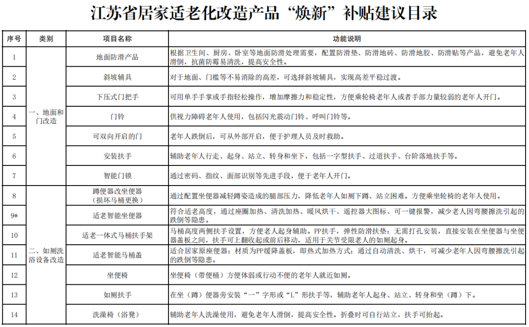
补贴内容与清单
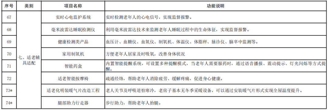
围绕“地面和门改造、如厕洗浴设备改造、厨房设备改造、卧室改造、物理环境改造,智能监测跟进,适老辅具适配”等七大方面,对江阴市内有需求的老年人家庭购置居家适老产品提供优惠政策,提升老年人生活品质。





补贴申领时间
即日起至2025年12月31日结束(先到先得,资金额度用完为止)。老年人年龄以身份证信息为准,按申请之日计算。具体可咨询属地村社区或民政部门。
